ПРОЕКТ ИНТЕГРАЦИИ CRM ДЛЯ КОМПАНИИ SKYPOINT
Бизнес-направление: Разработка корпоративных информационных систем
Отрасль: Туризм
Заказчик: Sky Point
Срок реализации проекта: 2,5 месяца
Заказчик
Компания SkyPoint занимается обеспечением питания на борту самолетов премиум класса. Основной сегмент клиентов это пассажиры частных авиалайнеров. Люди, привыкшие к высокому качеству, точности и высшему уровню комфорта, который не должен зависеть от места нахождения. Задача компании не просто соответствовать требованиям, а превосходить ожидания.
Отзыв
“Сотрудники "Кросс-Информ" предложили очень нужное нашей компании решение по проведению торгов. Данное решение позволило реализовать нам нераскрытый потенциал и выйти на новый уровень. Полученный результат благотворно сказался на деятельности нашего предприятия. Мы довольны развернутым решением и намерены развивать его в будущем”.
О проекте
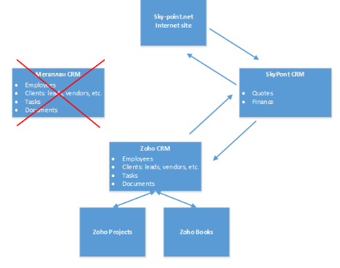
Целью проекта было внедрение проекта по интеграции линейки облачных продуктов Zoho в текущую информационную инфраструктуру компании.
Внедрение данной системы должно упростить работу компании и ведение документооборота.
Было предложено два варианта решения проблемы, частичный перенос функционала SkyPoint CRM в Zoho CRM или полная замена функционала SkyPoint CRM на аналогичный функционал Zoho CRM.
- Вариант 1.
- Подготовка утилиты для выгрузки информации из Мегаплан во временное XML-хранилище
- Подготовка утилиты для загрузки информации в Zoho CRM
- Модификация SkyPoint CRM. Перенос части финансового модуля, настройка получения информации из Zoho
- Интеграционные работы и исправление ошибок миграции
- Вариант 2.
- Подготовка утилиты для выгрузки информации из Мегаплан во временное XML-хранилище.
- Подготовка утилиты для загрузки информации в Zoho CRM
- Реализация всего функционала SkyPoint CRM на платформе Zoho.
- Интеграция с Интернет-сайтом sky-point.net
Используемые технологии
- C#
- .NET Framework
- ASP.NET MVC
- Entity Framework
Результаты
Проект, реализованный в установленные сроки, был сразу принят Заказчиком. Реализация позволила компании поддерживать высокий уровень обслуживания и повысить количество клиентов